Немного теории об аккумуляторах
Любой аккумулятор (АКБ) — накопитель электрической энергии. При подаче на него напряжения энергия накапливается, благодаря химическим изменениям внутри батареи. При подключении потребителя происходит противоположный процесс: обратное химическое изменение создаёт напряжение на клеммах устройства, через нагрузку течёт ток. Таким образом, чтобы получить от батареи напряжение, его сначала нужно «положить», т. е. зарядить аккумулятор.

Практически любой автомобиль имеет собственный генератор, который при запущенном двигателе обеспечивает электроснабжение бортового оборудования и заряжает аккумулятор, пополняя энергию, потраченную на пуск мотора. Но в некоторых случаях (частый или тяжёлый запуск двигателя, короткие поездки и пр.) энергия аккумулятора не успевает восстанавливаться, батарея постепенно разряжается. Выход из создавшегося положения один — зарядка внешним зарядным устройством.
Как узнать состояние батареи
Чтобы принимать решение о необходимости зарядки, нужно определить, в каком состоянии находится АКБ. Самый простой вариант — «крутит/не крутит» — в то же время является и неудачным. Если батарея «не крутит», к примеру, утром в гараже, то вы вообще никуда не поедете. Состояние «не крутит» является критическим, а последствия для аккумулятора могут быть печальными.
Оптимальный и надёжный метод проверки состояния аккумуляторной батареи — измерение напряжения на ней обычным тестером. При температуре воздуха около 20 градусов зависимость степени зарядки от напряжения на клеммах отключённой от нагрузки (!) батареи следующая:
- 12.6…12.7 В — полностью заряжена;
- 12.3…12.4 В — 75%;
- 12.0…12.1 В — 50%;
- 11.8…11.9 В — 25%;
- 11.6…11.7 В — разряжена;
- ниже 11.6 В — глубокий разряд.
Нужно отметить, что напряжение 10.6 вольт — критическое. Если оно опустится ниже, то «автомобильная батарейка» (особенно необслуживаемая) выйдет из строя.
Правильная зарядка
Существует два метода зарядки автомобильной батареи — постоянным напряжением и постоянным током. У каждого свои особенности и недостатки:
- Зарядка постоянным напряжением — годится для восстановления заряда не полностью разряженных батарей, напряжение на клеммах которых не ниже 12.3 В. Процесс заключается в следующем: к клеммам батареи подключают источник постоянного тока напряжением 14.2–14.7 В. Окончание процесса контролируют по току потребления: когда он упадёт до нуля, зарядка считается оконченной. Недостаток такого способа — возможно большой начальный зарядный ток; чем сильнее батарея разряжена, тем выше ток. Преимущества метода очевидны — вам не нужно постоянно регулировать ток зарядки, аккумулятору не грозит перезарядка, если вы про него забудете.
- Зарядка постоянным током — самый распространённый и надёжный способ. В этом режиме ЗУ выдаёт постоянный ток, равный 1/10 ёмкости батареи. Окончание процесса зарядки определяется по напряжению на батарее — когда оно достигнет 14.7 В, заряжать батарею прекращают. Недостаток такого метода — батарею можно испортить, не сняв вовремя с зарядки.
Причины выхода аккумуляторов из строя
Основные причины выхода АКБ из строя выглядят следующим образом:
- повреждение корпуса аккумулятора, пластин по разным причинам;
- замыкание пластин АКБ разной полярности по разным причинам;
- разрыв внутренней цепи аккумулятора;
- сульфатация пластин.
Замыкание пластин
Замыкание пластин может быть вызвано следующими причинами:
- заводской брак;
- механическая деформация или замерзание электролита;
- осыпание активной массы электродов;
- повреждение сепаратора.
Сульфатация пластин
Сульфат свинца образуется во время разряда батареи и растворяется при заряде, но процесс идёт не до конца. В результате его часть так и остаётся на электродах в виде белого налёта.

ёмкости
Из-за чего происходит сульфатация и как её избежать?
Для начала, давайте, перечислим причины сульфатации:
- Эксплуатация АКБ при температуре выше +40 градусов Цельсия;
- Постоянный кратковременный перезаряд или однократный длительный;
- Хранение батареи в разряженном состоянии;
- Подача серьёзной нагрузки, когда аккумулятор сильно разряжен;
- Нагрузка при низкой температуре.
Как понять, что произошла сульфатация пластин:
- Падение ёмкости АКБ;
- Сильное кипение, газообразование;
- Повышенный потенциал на электродах;
- Пластины покороблены, происходит их нагрев.
Предотвращение сульфатации пластин и других неисправностей аккумулятора:
- Раз в квартал следует проверять уровень электролита в банках и мерить плотность;
- При зарядке АКБ используйте ток не больше, чем 1/10 от номинальной ёмкости батареи;
- В холодное время года можно довести плотность электролита до 1,4 г/см. куб.;
- В сильные морозы не рекомендуется оставлять авто на открытом воздухе. Это может привести к замерзанию электролита и повреждению пластин.
3 Второй способ – цикличный заряд-разряд
В продаже имеются автоматические зарядные устройства типа «Кедр» и подобные. В процессе зарядки они самостоятельно отключаются в нужное время. Предварительно проводим полную зарядку до максимально возможного уровня. Потом на 3–5 дней включаем в режиме тренировки. Параллельно ЗУ цепляем лампочку от поворотного фонаря, нажимаем соответствующую кнопку. Процесс происходит так: около минуты идет зарядка, затем 10 секунд разрядка. После тренировки заряжаем окончательно.

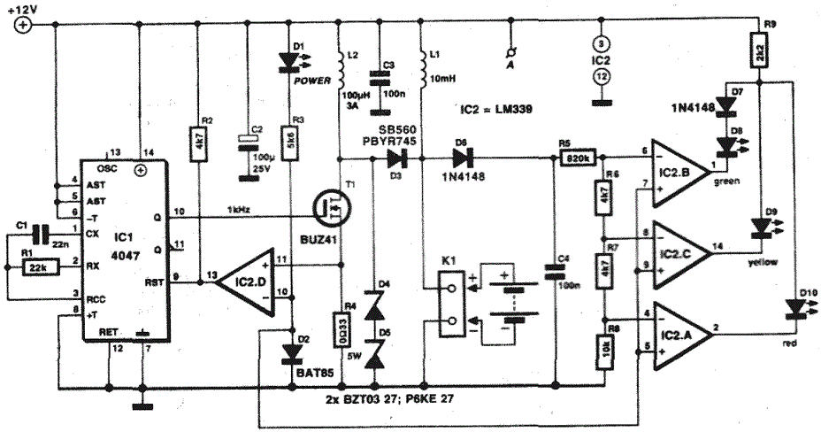
Разработано несколько схем самодельных устройств, которые подобно заводским выдают короткий импульсный ток заряда и проводят небольшой разряд в промежутках. На рисунке представлена схема, по которой нетрудно создать такое устройство, если есть знания по радиотехнике.

Подключаем его к клеммам и наблюдаем за светодиодами. Зеленое свечение говорит о готовности к эксплуатации, а желтое и красное – о необходимости десульфатации. Ее проводим так:
- подключаем устройство на время, пока полностью не разрядится (гаснет светодиод D1);
- подключаем ЗУ и заряжаем;
- повторяем десульфатацию, пока не засветятся зеленым диоды D7, D8.
Возможно, процесс заряд-разряд придется повторять многократно. В особо запущенных случаях уходит неделя и больше. Особенность устройства в том, что оно потребляет всего 20 мА, его можно подключить к бортовой сети. Оно будет постоянно поддерживать нужное состояние АКБ, не влияя на работу генератора.
Если импульсного ЗУ нет, а самостоятельно сделать не можем, пробуем использовать ручной режим. Берем простой зарядник с фиксированными настройками. Выставляем 14 В и 0,8 А, оставляем на 8–10 часов. Вольтметр покажет возросшие параметры. Обязательно оставляем на сутки отстояться и опять заряжаем, но током 2 А. Вольтаж с плотностью немного возрастут.

Запускаем процесс десульфатации. Подключаем лампочку дальнего света. За 6–8 часов наблюдаем падение напряжения до 9 В, больше не допускаем – это то, что нам нужно. Придется контролировать вольтметром. Повторяем циклы:
- ночь – заряжаем током 0,8 А;
- сутки стоит;
- опять ночь – зарядка током 2 А.
Способ № 1
Это метод многоразовой зарядки небольшим током с кратковременными перерывами между зарядами. Постепенно в батарее начинается повышение напряжения, она перестает принимать заряд. За это время происходит следующее:
- Выравнивание пластин.
- Снижение напряжения на аккумуляторе при кратковременном перерыве. Это происходит за счет растекания плотного электрода в межэлектродное пространство. Восстановление емкости необслуживаемых автомобильных аккумуляторов происходит по мере наполнения АКБ. Происходит увеличение плотности электролита, что способствует его приведению в работоспособное состояние.
Что можно диагностировать мультиметром?
Входящее напряжение (проверяем цепь на входе в трансформатор) это позволит исключить разрывы в проводе и неисправность предохранителя.
Переключаем прибор на измерение постоянного тока и диагностируем выходное напряжение на трансформаторе. Чаще всего загвоздка кроется в коротком замыкании проводки. Трансформатор в таком случае можно заменить целиком, подыскав подходящий по номеру или из спецификации продукции.
Аналогично проверяем диодный мост. Его замена также не составит труда. Если рассматривать зарядное устройство Рассвет 2, то становится очевидной необходимость диагностики тиристоров, составляющих основу прибора. В целом для подобных устройств почти всегда присутствует подробная схема, с помощью которой можно проверить неисправные компоненты и провести их замену. Тем же способом проверяют и проводят ремонт для пуско-зарядных устройств.
Восстановление АКБ, не подлежащих обслуживанию
Понятие необслуживаемых батарей специально было введено их производителем, чтобы владельцы автомобилей меняли их как можно чаще. Здесь автомобилисты тоже могут рассказать, как осуществить восстановление аккумулятора, якобы не подлежащего никакому обслуживанию.

Вначале нужно, надев перчатки, осторожно перелить электролит из АКБ в подходящую емкость, после чего начать зарядку батареи, выставив напряжение в 14 В. Пару часов спустя нужно прислушаться к процессам, которые будут происходить в аккумуляторе: начало образования газов всегда происходит при специфическом шипении
Если газы образуются слишком интенсивно, подачу тока следует уменьшить и через некоторое время прекратить зарядку. Батарею оставить в таком положении в течение двух недель.
За 14 дней вода превратится в электролит, а свинцовый сульфат станет серной кислотой. Затем жидкость сливается из батареи, и процесс опять повторяется. После того, как пластины максимально очистятся, можно залить внутрь АКБ обычный электролит и зарядить батарею в обычном режиме.
О том, как восстановить гелевый аккумулятор, читайте здесь →
Таким образом, каждый из предложенных методов восстановления автомобильных аккумуляторов требует определенных усилий, внимательности и осторожности, но если эти способы будут освоены и применены на практике, можно на какое-то время избавиться от необходимости дополнительных финансовых расходов. https://www.youtube.com/embed/qIQfvk5j7C8
Восстановление емкости
Индикатор заряда аккумулятора
Чтобы восстановить аккумулятор до идеального состояния, потребуется несколько раз подряд. Ко времени окончания первого и всех следующих зарядов мощность аккумулятора возрастает, и, соответственно, повышается восприятие заряда. Пока накопительный элемент не заряжается, потенциалы электродов, которые находятся в разных частях пластин аккумулятора, выравниваются, вследствие чего происходит диффузия уплотненного электролита из пор пластинок, и снижается максимальное напряжение. Поэтому во время повторяющихся зарядов плотность повышается.
Методы восстановления
Некоторые автомобилисты считают, что при деформации токосъёмных выводов единственным вариантом решения проблемы станет замена.
Но спешить с заменой не стоит. Порой клеммы ещё вполне можно восстановить.
Есть несколько вариантов, как своими руками можно восстановить клеммы на аккумуляторе.
- Расплавить свинец и олово. Металл клемм следует расплавить в заранее подготовленной ёмкости из металла. Подойдёт формочка, изготовленная на основе пальчиковой батарейки. Следует зачистить клеммы и зону около них. Растопить металл и залить его в форму. Зажав заготовку в пассатижах, излишки удаляются. Такой метод подойдёт, если клемма целиком обгорела.
- Если конструкция отвалилась от батареи, подойдёт второй метод восстановления. Для этого нужно сплавить клемму со свинцом, используя стержень солевой батарейки. Корпус будет использоваться в качестве формочки. Потребуется паяльник. Метод подойдёт в качестве срочного ремонта.
Но бывают и такие ситуации, когда о восстановлении речь не идёт. Тут единственным выходом из сложившейся ситуации действительно будет исключительно замена.
Десульфатация аккумулятора промышленным зарядным устройством
В результате сульфатации пластин падает емкость аккумуляторной батареи, и чем больше сульфата образовалось на пластинах, тем меньше силу тока может отдать АКБ при запуске двигателя. Допустим, аккумулятор рассчитан на 60 Ампер-часов, но в результате покрытия пластин белым налетом они не могут нормально взаимодействовать с электролитом, и емкость батареи падает до 20-30 А·ч. Разумеется, мощности батареи не хватает, и двигатель невозможно прокрутить для запуска.
Цель десульфатации – очистить пластины от кристаллов сульфата, повысить емкость АКБ. Но прежде чем говорить о процессе очищения пластин от налета путем зарядки аккумулятора, следует отметить, что промышленностью производятся два типа зарядных устройств:
- обычные «зарядники»;
- автоматы (так называемые десульфаторы).
Пользоваться десульфатором просто – устройство нужно подсоединить к аккумуляторным клеммам и включить его в сеть 220 Вольт. Восстановление с помощью промышленного устройства производится путем зарядки и затем последующей разрядки АКБ, выполняется так называемая тренировка. Сразу следует отметить, что тренировка батареи может быть в нескольких вариантах, но об этом мы поговорим чуть позже.

Десульфатация аккумулятора зарядным устройством выполняется приблизительно так – сначала 10 минут идет зарядка током 2 А, затем минуту аккумулятор разряжается током 0,2 А. Токи и время заряда-разряда могут быть разными, здесь приведены ориентировочные значения. Устройство называется автоматом, потому что пользователь практически не принимает никакого участия в восстановлении АКБ – прибор работает в автоматическом режиме, причем, процесс заряда-разряда может длиться не одни сутки. Когда батарея восстановится, устройство выдает соответствующую информацию на дисплее.
Но многие автовладельцы стараются собрать устройство для десульфатации аккумуляторной батареи своими руками – промышленный прибор стоит недешево, его цена находится в пределах 5-10 тысяч рублей. Если сам аккумулятор недорогой, нет смысла тратить такие деньги ради того, чтобы «оживить» дешевую АКБ дорогим прибором. Арифметика здесь простая – на 10000 рублей можно купить как минимум две недорогих батареи и на несколько лет забыть о проблемах с запуском двигателя.

Типы аккумуляторных батарей
Выделяют два типа аккумуляторов.
- Обслуживаемые.
- Необслуживаемые.
В необслуживаемых аккумуляторных батареях нет крышечек, он полностью цельный. Его ремонт и реанимация не возможны.
Так же, часто автомобилисты добавляют в АКБ дистиллированную воду, этим самым разбавляя электролит. Это делать можно, но только в случае необходимости. Если открутить крышечки на баночках, будет виден уровень электролита, если он ниже электродов, то нужна доливка. Уровень должен быть во всех шести баночках одинаковым.
Не доливайте в аккумулятор воду или же электролит самостоятельно. Прежде чем это делать, следует специальным прибором померить качество электролита. Но если вы всё же решили добавит воду, то доливайте только дистиллированную и небольшими порциями.
Ремонт и восстановление аккумуляторов для автомобилей
За ремонт АКБ своими руками стоит браться, если все затраты составят не более половины стоимости нового изделия. Вторую молодость автомобильному аккумулятору не вернуть, отработает он максимум полтора года, зимой может подвести.
Принимая решение, важно знать, электролит является раствором серной кислоты, очень агрессивная жидкость. Нейтрализовать ее можно пищевой содой
Работать нужно в защитной одежде, очках резиновых перчатках.

Самым распространенным дефектом, ведущим к потере емкости аккумулятора автомобиля, является сульфатация пластин. Наличие сульфата свинца в малых количествах непременное условие электрохимической реакции. Кристаллизация осадка на пластинах при нарушении эксплуатации затрудняет процесс поглощения энергии. Признак сульфатации – короткое время зарядки, низкое напряжение на клеммах. В этом случае ремонт заключается в снятии камня и восстановлении емкости.
Случается в одной или нескольких ячейках АКБ разрушились пластины или осыпалась активная замазка. Определить неисправность можно по наличию осадка в электролите, его мутности и изменению цвета до темно-коричневого.
Необходимо вылить содержимое банок в эмалированный таз или пластиковую посуду со встряхиванием. Разрушение пластин и осыпание массы – неисправимый дефект, требующий утилизации АКБ. Если повреждена одна банка, есть другой нерабочий аккумулятор, можно вырезать и заменить ячейку. При разрушении двух и более элементов – «не стоит овчинка выделки».
О доступных способах ремонта аккумулятора автомобиля с замкнутыми банками своими руками, посмотрите видео.
Вас настораживает сизый налет на корпусе аккумулятора, снова и снова появляющийся после протирания с содовым раствором? Одновременно на клемме появляется зеленая накипь? Проверьте. клеммы. Возможно, произошла деформация. Ремонт аккумулятора автомобиля с таким повреждением не вызывает затрудений.
Проверьте, нет ли под АКБ лужицы, кислого запаха в подкапотном пространстве. Данные признаки свидетельствуют о наличии трещины корпуса. Если разрушение незначительное, несложный ремонт аккумулятора автомобиля выполняется своими силами.
Батарея в автомобиле эксплуатируется в тяжелых условиях. В летний день температура в подкапотном пространстве достигает 90 , зимой при длительной стоянке АКБ с малым зарядом может заледенеть. Ухабы на дорогах приводят к резким ударам. Обнаружение неисправности в самом начале способствует легкому ремонту и восстановлению полной зарядки автомобильных аккумуляторов.
Устройство АКБ
По своей сути автомобильная АКБ – это конструкция из металлических пластин с разноимёнными зарядами. Для их создания используется свинец, никелевые или кадмиевые сплавы. В центральную часть батареи помещают серную кислоту, необходимую для образования гальванической пары. Вся конструкция помещена в пластиковый корпус. Когда на клеммы устройства подаётся ток, в аккумуляторе скапливается энергия.

После получения определённого заряда, АКБ может обеспечивать подачу заряда с уровнем напряжения в 12 В. Фото: yakiru.ru
Запуск автомобильного стартера требует определённого расхода энергии, поэтому в результате устройство разряжается. При исправном генераторе все потери восполняются, пока работает мотор. Если это не совпадает с действительностью, то аккумулятор вскоре перестаёт справляться с поставленными задачами.
КАК ПРОВЕРИТЬ АККУМУЛЯТОР — ВОЗМОЖНО ЛИ ВОССТАНОВЛЕНИЕ?
В первую очередь снимите аккумулятор с автомобиля и оботрите чистой тряпкой. Поставьте его на стол и внимательно осмотрите. Возможно, в одной из стенок корпуса трещина, через которую вытек электролит. Не забудьте осмотреть нижнюю часть аккумулятора (для этого слегка наклоните его). Если трещин нигде нет, снимите пластиковую планку, которая закрывает заливные отверстия. Загляните в них – уровень электролита должен быть на 1-2 ниже крышки аккумулятора.

Если электролит ниже, возможно, регулятор напряжения генератора автомобиля не справляется со своей работой, из-за чего напряжение заряда оказывается выше необходимого. В результате электролит закипает и пар выходит через сапуны (маленькие отверстия диаметром около миллиметра) заглушек заливных горловин.
В ближайшем магазине автозапчастей купите прибор под названием «ареометр». Без него вы не сможете оценить состояние аккумулятора. Плотность должна быть в пределах 1,22-1,3 г/см3. Если плотность ниже, аккумулятор необходимо зарядить. Если же плотность укладывается в эти значения, необходима более серьезная диагностика. Проверять плотность электролита необходимо и во время доливки дистиллированной воды, чтобы восстановить уровень электролита.
Замена электролита
Восстанавливать АКБ можно путем замены электролита, такой метод доказал свою эффективность на практике. Чтобы произвести замену электролита, жидкость из конструкции необходимо полностью слить, после чего система должна промыться теплой или горячей водой. После промывки потребуется несколько ложек обычной пищевой соды — 3 ложки разбавляются на 100 мл воды, при этом желательно использовать дистиллят.
Залив раствора соды в батарею
Смешанный раствор нужно прокипятить и залить в конструкцию вместо слитого электролита, после чего оставить батарею на 20-30 минут. Затем жидкость слить из прибора, а процедуру повторить еще три раза. После последнего цикла конструкцию опять промыть горячей водой, желательно несколько раз.
Метод актуален для многих типов аккумуляторов. После того, как конструкция промыта, в нее нужно налить новый электролит и поставить АКБ на зарядку. Зарядно-восстановительное устройство нужно включить на 24 часа.
Затем производится циклическая зарядка прибора — по 6 часов ежедневно на протяжении 10 дней. При этом отметим, что само ЗУ должно обладать такими свойствами — параметр напряжения должен составлять не более 16 вольт и не менее 14. Что касается силы тока, то показатель должен быть не более 10 ампер.
Быстрый метод восстановления аккумулятора транспортного средства
Если автомобильный аккумулятор не держит заряд из-за солевых отложений на его пластинах, можно использовать еще один способ реанимации АКБ. Схема его выполнения следующая:

- батарея заряжается до максимального значения;
- старый электролит сливается;
- дистиллированной водой тщательно промывают аккумулятор;
- примерно на 45–50 минут заливают в батарею раствор для очистки (трилон плюс аммиак);
- сливают раствор и снова применяют дистиллированную жидкость для промывки АКБ;
- заливают свежий электролит;
- выполняют зарядку батареи.
Главная →
Устройство → Электрическая система → Аккумулятор →
Предотвращаем ремонт автомобильного аккумулятора
Чтобы вам не пришлось делать ремонт своего автомобильного аккумулятора и он служил долго, нужно соблюдать следующие рекомендации:
- Периодически заряжать батарею сетевым ЗУ;
- Регулярно проверяйте уровень электролита и доливайте по мере необходимости;
- Держите аккумулятор в чистоте, а клеммы и выводы покрывайте специальными средствами от окисления;
- Содержите в исправном состоянии генератор, регулятор напряжения и проводку автомобиля;
- Регулярно проверяйте плотность электролита и корректируйте её при необходимости. Подробно об электролите в АКБ читайте по указанной ссылке;
- Снимайте аккумулятор с авто при длительном простое;
- Храните аккумуляторную батарею в заряженном состоянии.
Проводим простой ремонт ПЗУ своими руками
Можно попытаться провести простой ремонт автомобильного зарядника и на примере блока питания трансформаторного типа рассмотреть, каким образом это следует делать.
Прежде чем проводить какие-либо действия с ПЗУ, нужно обязательно выключить его из сети. Аккуратно снять крышку с помощью отвертки и первым делом проверить целостность проводков. Вполне возможно, что дело в ослаблении контактов, и тогда проблемы можно решить самостоятельно, используя простой паяльник.
Бывает, что некоторые пластмассовые соединения между составными частями зарядного устройства ломаются или плавятся. В этом случае их тоже можно заменить самостоятельно, используя паяльник и подходящие подручные средства.
Если же все провода и соединения на месте, следует проверить по очереди все остальные элементы ПЗУ. Первым делом мультиметром проверяется уровень напряжения в начале электрической цепи, на входе. U измеряется по проводу до того места, где провод соединяется с самим трансформатором.
Если U скачет или его вообще нет, далее проверяется:
- предохранитель (U должно быть с обеих сторон, на одной клемме и на другой, а если имеются проблемы — предохранитель заменяется);
- проводка и вилка (U проверяется по тому же принципу, при наличии проблем производится замена того или другого);
- проверка самого трансформатора (замеры U , если есть — трансформатор исправен, если нет, нужно провести проверку галетного переключателя);
- если переключатель неисправен, выходное U будет отсутствовать, но присутствовать на входе.

Почему аккумулятор перестает работать
При каждом цикле «заряд-разряд» пластины АКБ постепенно повреждаются вследствие интенсивных электрохимических процессов внутри автомобильных аккумуляторов. Кроме того, автоаккумулятор не любит глубокого разряда и постоянного использования при высоком напряжении. И в том, и в другом случае происходит процесс, который называется сульфатация. Иными словами, на пластинах (если они свинцовые) образуется труднорастворимый сульфат свинца, который, в конечном итоге, и становится главной причиной выхода батареи из строя. Если пластины батареи целые, на них можно увидеть белый налет. В таком случае показана десульфатация аккумулятора.
Когда может потребоваться ремонт?
О том, что аккумуляторная батарея в машине нуждается в восстановлении и ремонте, свидетельствуют такие признаки:
- Сбои в работе электрооборудования. Приборы в машине функционируют нестабильно, могут произвольно отключаться. Возможно слишком тусклое свечение оптики.
- АКБ автомобиля быстро заряжается. Это говорит о снижении емкости, в результате чего подзарядка занимает меньше времени.
- Проблемы с пуском силового агрегата. Стартер прокручивается с трудом, слишком медленно. В некоторых случаях запуск мотора машины вовсе не возможен.
Причины неисправностей
Восстанавливать и проводить ремонт автомобильных аккумуляторов нужно из-за неисправностей, приведенных в таблице.
| Проблема | Описание |
| Разряд устройства | Проблема может заключаться в:
Возможно, появляются сбои в функционировании последнего. Также причина может заключаться в пониженном уровне рабочего раствора в банках АКБ либо загрязненном корпусе. Значительно реже неисправность появляется в результате проблем с проводкой |
| Разрушение пластин электродов конструкции | Эта поломка происходит в результате перезаряда батареи повышенным током, а также ее хранением в разряженном виде долгое время. Иногда проблема появляется в результате замены электролита, если жидкость подобрана неправильно и не может работать в определенных климатических условиях. Также причина может крыться в некачественной фиксации аккумулятора в моторном отсеке, что приводит к его вибрации и разрушению. Одним из основных симптомов проблемы является затрудненный запуск силового агрегата |
| Сульфатация пластин | О данной проблеме могут сообщить:
Для требуется больше времени, чтобы его подзарядить. Иногда причина заключается в некачественном электролите, который слишком быстро греется. При данной неисправности отремонтировать аккумуляторную батарею не получится, поскольку пластины являются основной ее составляющей. Единственным вариантом будет утилизация старого и установка нового АКБ |
| Загрязнение рабочей жидкости электролита | Неисправность часто появляется в результате ошибок, допущенных при выполнении технического обслуживания АКБ. Возможно, в ходе проведения ремонта батареи были неправильно спаяны перемычки. Определить неполадку можно по выделению большого объема газов из рабочей жидкости, если в ее составе имеется медь. Наличие отложений на дне банок аккумулятора сообщит о том, что в электролите имеется хлор. А появление красноватого оттенка означает, что в нем есть марганец |
| Короткое замыкание | При данной проблеме плотность состава электролита снизится, а напряжение в АКБ будет падать. Замыкание приводит к разрушению сепараторных элементов и образованию наростов в пластинах. Чтобы избавиться от неисправности, можно произвести замену поврежденных деталей, выполнить очистку пластин и качественно их промыть. После сборки осуществляется замена рабочего раствора и полноценная зарядка устройства |
| Переплюсовка батареи | Причина может заключаться в неверном подключении клемм к АКБ, что приводит к изменению полюсов |
Пользователь Нижегородский аккумуляторщик подробно рассказал о неисправностях устройств и нюансах их диагностики и восстановления.



















































Лучше всего не мучаться с постоянным ремонтом и приобрести более надежную машину.
Аукционы авто США